当一家在特拉华州注册的科技公司收到州政府200美元的逾期罚款通知时,创始人发现,1美元起步的美国公司注册背后,隐藏着一张复杂的合规与成本之网。从表面简单的注册流程,到后期复杂的税务申报、年度报告,许多企业尚未开始真正经营,就已陷入美国联邦、州、地方三级监管体系的迷宫之中。

01 企业出海的核心痛点:三大关卡与专业解决方案
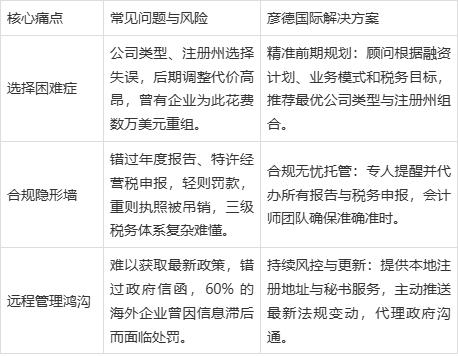
许多雄心勃勃的企业,在赴美之初便遇到三重关卡。若无专业指导,每一个关卡都可能导致高昂的后期修正成本甚至法律风险。
下表对比了企业自主处理面临的典型问题与彦德国际的专业解决方案:

02、美国公司注册条件:关键决策与法律要素
在美国注册公司,必须明确几个关键决策,它们将定义公司的法律身份和未来走向。
公司类型选择是首要决策:
注册州选择的战略考量:
基本法律要件:
03 美国公司注册流程:标准化步骤与时间线
美国公司注册流程可标准化,关键在于细节无误和专业执行,否则可能导致申请被拒或延迟。
获取注册证书:州政府批准后,公司正式成立,获得合法身份。
申请雇主识别号:向美国国税局申请公司的“税号”,用于开户、报税,处理时间从立即到数周不等。
开设美国公司银行账户:凭注册文件和EIN开设对公账户,这是业务运营的基础。
办理营业执照:根据实际经营地和行业,申请必要的州、市营业执照,这一步常被忽略但至关重要。
受益所有权申报:根据,美国公司成立后30天内必须向FinCEN提交,逾期将面临罚款。

04 美国公司注册费用:显性成本与隐藏风险
注册美国公司的费用可分为两大部分,而显性费用往往只是冰山一角。
政府规费:各州差异显著,从约50美元(怀俄明州)到500美元(加利福尼亚州)
注册代理年费:通常每年300-1000美元
专业服务费:如聘请彦德国际处理,费用透明,覆盖全流程
年度报告/特许经营税:各州不同,从0美元到不等
每年必须,保持法律地址有效
会计与报税费:每年约500-2000美元,取决于业务复杂度
银行账户管理费:每月约10-50美元

05 彦德国际方案:一站式出海全周期服务
面对复杂流程与隐性风险,彦德国际提供美国公司注册全周期专业服务,让企业聚焦业务,无忧出海。
下表直观展示了选择彦德国际服务前后的变化:

06 常见疑虑与专业解答
Q1:没有美国身份可以在美国注册公司吗?
可以。美国对股东/成员国籍无限制,但公司必须制定一个位于美国的注册代理接受法律文件。
Q2:注册美国公司需要多少注册资本?
美国公司通常无最低注册资本要求,1美元即可注册。初始投资额可根据实际需要决定。
Q3:注册后每年必须做什么?
主要义务包括:提交年度报告、缴纳特许经营税(如适用)、按时进行联邦和州税务申报、维护注册代理服务。
Q4:在特拉华州注册,但在加州运营,需要办什么手续?
必须在加州进行“外来公司登记”,并遵守加州更高的年度税费和报告要求。据统计,这种情况下的企业平均每年需要多承担约800美元的合规成本。
Q5:彦德国际如何帮助企业节省费用?
通过精准的规划避免错误选择带来的后期修正成本,通过专业管理避免罚款,通过规模合作获得更优的银行及服务费率。数据显示,使用专业服务的企业,三年平均节省费用达23%。

美国公司注册的真正挑战不在于“能否注册”,而在于“如何持续合规运营”。那些看似简单的州政府网站表格背后,是复杂的法律条文和持续的合规义务。
当一家通过专业机构协助的跨境电商企业,在进入美国市场的第一年就顺利完成所有税务申报,并利用LLC的税务穿透优势节省超过15%的税务支出时,专业服务的价值得到了最直接的体现。
在美国商业环境中,合规不是成本,而是投资。将专业事务交给专业海外公司注册团队,让企业能够专注于业务拓展与市场成长,这才是赴美开公司的明智之道。
部分图片及内容来源于网络,如有侵权请联系邮箱szprm@incorp.international
汇聚世界精英 服务全球企业